ARP
内网
邮箱
信访举报
English
中国科学院
首 页
机构概况
所况简介
中国科学院成都生物研究所成立于1958年,是以一级学科建所的中国科学院直属事业单位。建所以来,成都生物所始终坚持面向世界科技前沿、面向国家重大需求、面向国民经济主战场、面向人民生命健康,围绕生物多样性保护、生态环境修复、生物资源利用等国家重大战略需求,开展基础性、战略性和前瞻性科学研究、技术研发与集成。获得了包括国家科学技术奖等在内的300余项科研成果,为我国生物资源利用、长江上游生态环境建设和生物多样性保护做出了重要贡献,以“地奥心血康”为代表的众多科技成果成功实现产业化,有力地推动了国家和地方社会经济发展。
所长致辞
岁序更替,华章日新。在这辞旧迎新的美好时刻,我们谨代表中国科学院成都生物研究所党政领导班子,向辛勤耕耘的全所职工和学生,向心系发展的离退休老同志,以及所有关心支持我所事业的朋友们,致以最诚挚的感谢和最美好的新春祝福!
现任领导
历任领导
学术委员会
学位委员会
历史沿革
地理位置
宣传片
园区风貌
现任领导
所 长:李家堂
党委书记、副所长:刘刚君
纪委书记:李铁牛
组织机构
科研部门
所级研究机构
生物多样性保护中心
生态环境修复中心
生物资源利用中心
省部级研究平台
青藏高原生物多样性保护国家林业和草原局重点实验室
农业微生物制剂四川省重点实验室
山地生态恢复与生物多样性保护四川省重点实验室
国家级研究平台
中-克“一带一路”联合实验室(筹)
国家天然药物工程技术研究中心
管理部门
综合办公室
党委办公室
科技发展处
科技合作处
人事人才处
教育处
财务资产处
后勤管理处
支撑系统
公共技术中心
标本馆
野外台站
科研成果
获奖
论文
专著
专利
新物(品)种
人才队伍
人才概况
成都生物所现有在职职工300余人,其中高级专业技术人员近150人,博士生导师37人。拥有国家级人才5人、中国科学院引才计划9人、关键技术人才4人、四川省学术技术带头人10人、天府峨眉计划14人、青城计划10人、四川省杰出青年科技人才3人。研究所拥有生物学博士后科研流动站,现有在站博士后研究人员近60人。
人才招聘
【劳务派遣人员招聘】退化土壤生态功能恢复创新团队编制外科研助理招聘启事
【劳务派遣人员招聘】西南山地植物多样性格局与保护创新团队编制外科研助理招聘启事
【劳务派遣人员招聘】工程扰损生态系统格局过程与修复创新团队科研助理招聘启事
中国科学院成都生物研究所2026年度特别研究助理(博士后)招聘启事
中国科学院成都生物研究所2026年度编制内科研岗位招聘启事
【长期有效】中国科学院成都生物研究所诚邀海外优秀青年加盟
科研人员
两院院士
国家级人才
研究员
副研究员
特聘研究岗位
青年研究员
青年副研究员
西部之光
青年创新促进会
人才招聘
研究生教育
介绍
成都生物所拥有植物学、动物学、微生物学、生态学、环境科学、药物化学、药理学等7个博士学位培养点,有植物学、动物学、微生物学、生态学、环境科学、药物化学、药理学等7个学术型硕士学位培养点,有生物技术与工程、制药工程等2个专业型硕士学位培养点,现有在学博士和硕士研究生500余人。
查看详细招生专业及导师介绍。
招生简章
2026年博士研究生招生考核通知
2026年硕士研究生招生拟录取名单公示
2026年硕士研究生复试通知
中国科学院成都生物研究所博士研究生招生“申请-考核”制笔试科目参考书目
2026年秋季入学博士招生网上报名公告
2026年博士研究生招生章程
学位管理
培养管理
学工管理
就业及校友
党建文化
学术期刊
应用与环境生物学报
《应用与环境生物学报》创刊于1995年,由中国科学院主管、中国科学院成都生物研究所主办、科学出版社出版,是国内外公开发行的应用生物学和环境生物学核心刊物;位列全国期刊生物类Q1区,入选环境科学领域高质量科技期刊分级目录,为CSCD核心期刊、中国科技核心期刊、北大中文核心期刊,被WJCI和Scopus、CA、BA、CSA、ZR、AJ、JST等国际重要数据库收录,历获中国期刊方阵双效期刊、中国农业期刊金犁奖学术类一等奖、中国精品科技期刊、中国国际影响力优秀学术期刊和天府卓越科技期刊、川渝一流期刊等荣誉。
Asian Herpetological Research
Asian Herpetological Research《亚洲两栖爬行动物研究》(英文版)创刊于2010年,依托中国科学院成都生物研究所为第一主办单位,科学出版社为第二主办单位和出版单位。作为国际化的两栖爬行动物学专刊,期刊被SCI、Scopus、CSCD、WJCI和JST等数据库收录。期刊采用ScholarOne Manuscript在线投审稿系统(https://mc03.manuscriptcentral.com/ahr)和科学出版社SciEngine出版平台,支持Gold Open Aceess(金色开放获取),录用后即时在线出版。
科学传播
科普动态
茂县生态站开展“在岷江上游,解构森林修复40年密码”主题科普活动
成都生物所作品入选中国科学院优秀科普微视频作品
成都市中小学教师走进茂县生态站开展科普体验活动
成都生物所承办东部新区学生启志中心自然教育科普活动
成都生物所两部作品入选全国优秀科普微视频作品
科普文章
你知道你放生的龟有多凶残吗?
水熊虫“干尸”死而复生
肠道菌群失调引起自闭症?
臭氧:这个“透明杀手”有点狠
泰坦尼克不仅仅留下了爱情童话
--巨型冰山在海洋碳循环发挥重要作用
科普视频
中国科学院的蛙踪蛇影
从活动板房到国家级平台 ——档案中的茂县生态站
信息公开
信息公开目录
信息公开规定
信息公开指南
依申请公开
信息公开年度报告
信息公开联系方式
首 页
机构概况
所况简介
所长致辞
现任领导
历任领导
学术委员会
学位委员会
历史沿革
地理位置
宣传片
园区风貌
组织机构
科研部门
管理部门
支撑系统
科研成果
获奖
论文
专著
专利
新物(品)种
人才队伍
人才概况
两院院士
国家级人才
研究员
副研究员
特聘研究岗位
青年研究员
青年副研究员
西部之光
青年创新促进会
人才招聘
博士后培养
研究生教育
招生信息
学位管理
培养管理
学工管理
就业及校友
党建文化
组织机构
动态要闻
基层党建
群团工作
党风廉政
创新文化
工作指南
弘扬科学家精神
学习云平台
学术期刊
科学传播
科普动态
科普文章
科学图片
科普视频
科普场馆
信息公开
信息公开目录
信息公开规定
信息公开指南
依申请公开
信息公开年度报告
信息公开联系方式
部门预决算部门
信息公告
通知公告
学术活动
项目申报
新闻动态
信息公告
通知公告
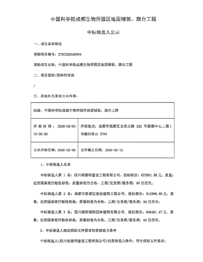
中国科学院成都生物研究所园区地面铺装、旗台工程中标候选人公示
时间:2026-02-06
附件:
下一篇:关于2026年春节放假安排的通知